R&D Project 2: Blueprint
Paving the Way for Shared Airspace
June 2024 marked the successful completion of Project Blueprint, a pioneering initiative aimed at creating and demonstrating digital infrastructure and operational procedures to enable safe and efficient shared airspace.
Led by Neuron Innovations Ltd, the project saw the collaboration of several key partners as a part of Innovate UK’s Future Flight Challenge.
The Vision of Project Blueprint
The primary goal of Project Blueprint was to transition beyond visual line of sight (BVLOS) drone operations from temporary, segregated airspace to persistent, routine operations within shared airspace. Previous BVLOS projects confined to Temporary Danger Areas (TDAs), limiting scalability and business viability.
Overcoming Challenges for BVLOS Operations
To ensure the success of BVLOS operations within shared airspace, Project Blueprint delivered several key elements
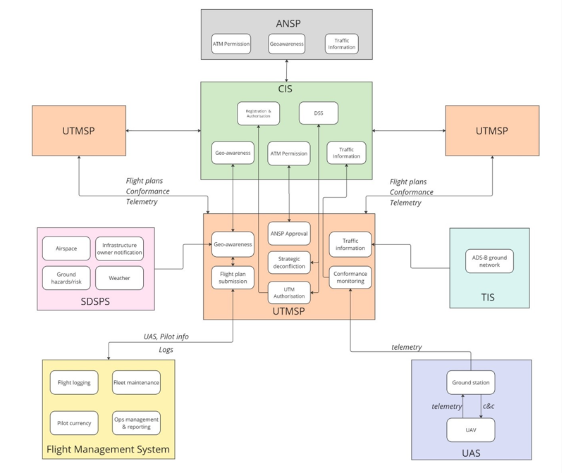
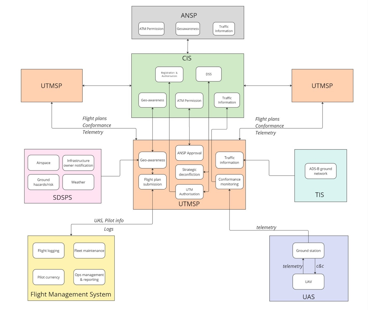
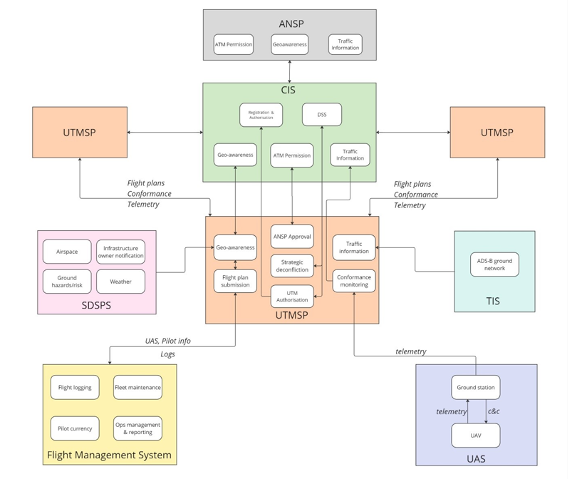
- UTM Framework: The project team successfully developed and seamlessly integrated UTM software forming the bedrock of the BVLOS solution. The solution follows leading regulatory standards from ASTM and the CPC Open Access Framework.
- Aerodrome Integration: Development of a connected interface for ANSPs for seamless drone integration with airport environments
- Sensor Network Installation and Modelling: A comprehensive sensor network was deployed and modelled, enhancing situational awareness and safety and enabling detect and avoid for operators.
- OSC (Operating Safety Case) Approval: The project secured approval from the relevant authorities, ensuring compliance with regulations.
- TRA (Temporary Reserved Airspace) Application in Process: The team is part way through the process with the CAA to enable ADS-B mandated airspace around Cranfield to conduct routine operations.
Key Contributions and Innovations by dronecloud
dronecloud, undertook the role of the UAS traffic management (UTM) provider in the project. We were able to successfully demonstrate the seamless integration of drones within shared airspace through the following key services:
- Automated Mission Plan Integration: dronecloud developed robust integrations with drone manufacturers (Sky Drones, Distributed Avionics), enabling automated mission plan imports into their UTM system. The system then calculated contingency buffers following ASTM standards, to create Operational Intent Volumes (OIVs) for all flight plans. This ensured that drone operators could efficiently plan and deconflict missions without the need to duplicate effort between systems.
- Live Telemetry: Integration with the manufacturers’ Ground Control Stations (GCS) allowed for real-time telemetry to be received by the UTM system. This enabled enhanced situational awareness for operators of both their own, and others’ flight activity.
- Conformance Monitoring Service: The UTM system monitored operator conformance with their original flight plan and display the operator’s conformance status in real time. Conformance was built following ASTM standards and enhances situational awareness for all operators in the area.
- Live Traffic Views: By integrating with Neuron's traffic information service (TIS), dronecloud provided operators with live traffic views, crucial for safe and coordinated airspace use.
- Digital Flight Plan Approvals: Collaboration with ANRA Technologies’ CIS allowed dronecloud to facilitate digital approvals for flight plans from airports following the Open Access Framework.. This ensured that drone operations were deconflicted with other airspace users, enhancing safety and operational efficiency.
Broader Implications and Future Prospects
Project Blueprint, aligned with the Future of Flight Industry Group and funded by UK Research & Innovation’s (UKRI’s) Future Flight Challenge, holds significant implications for the future of aviation. By creating a blueprint for UK-wide BVLOS drone operations, the project paves the way for commercialisation at scale and sets a model for other countries.
The project's outcomes are expected to enable routine and persistent BVLOS drone capabilities that can be exported across Europe, solidifying the UK’s leadership in regulatory innovation and aviation technology.
Conclusion
With the successful completion of Project Blueprint, the vision of integrating drones into shared airspace is closer to reality. The contributions of dronecloud and other partners have lain the groundwork for a future where drones and manned aircraft can operate safely together, unlocking new opportunities for commercial drone operations and technological advancements in aviation.

